61
商会活动
/col/col2462/index.html
活动预告
/col/col2463/index.html
活动预告
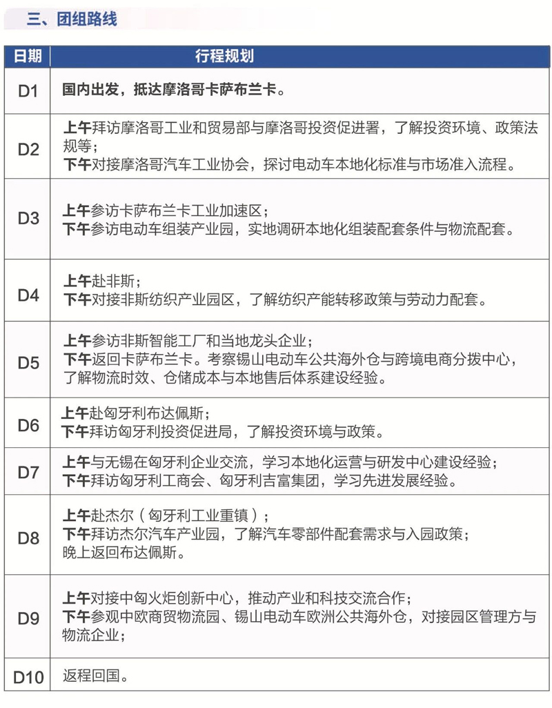
摩洛哥、匈牙利考察团
联系人:齐慧丽
联系电话:81827262
报名请扫二维码
信息来源:无锡国际商会
商会活动
Produced By 大汉网络 大汉版通发布系统